欢迎访问四川省乐至县中医医院官方网站
登录注册
预约挂号
联系我们
国家“三级乙等”中医医院
基本医疗、中医药科研教学、残疾人等级评 定、司法鉴定、驾驶员体检
社会医疗保险、交通事故救治、商业保险医 疗、工伤医疗定点医疗机构
专家团队
其他
首页
医院概况
医院简介
领导团队
职能部门
医院文化
医院荣誉
新闻公告
医院新闻
公告通知
工会活动
临床动态
临床动态
行业资讯
志愿服务
科室介绍
科室介绍
患者服务
专家介绍
就医流程
楼层布局
预约挂号
健康教育
医院导航
医保之窗
医保政策
服务指南
医保药品
科研教学
科研学术
继续教育
人才培养
电子图书
院务中心
院长信箱
我要留言
信息公开
政策法规
联系我们
康复院区
医养中心
专家介绍
就医流程
楼层布局
预约挂号
健康教育
医院导航
健康教育
首页
>
患者服务
>
健康教育
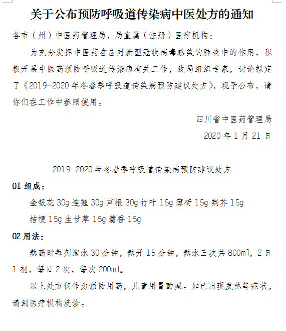
关于公布预防呼吸道传染病中医处方的通知-四川省中医药管理局
点击数:
14071
时间:2020-01-26 17:26:41
分享给好友:
上一篇:
自我按摩法养护脾胃
下一篇:
关于公布预防呼吸道传染病中医处方的通知-四川省中医药管理局
用户登陆
用户账号:
用户密码:
登陆
重置
注册账号
找回密码
找回密码
手机号码:
新密码:
验证码:
确认找回
注册账号
手机号码:
图形验证码:
短信验证码:
密码:
真实姓名:
身份证号码:
地址:
确认
取消